近日,2025年多项学科竞赛结果相继揭晓,足球比分网
城乡规划专业学子的参赛作品在多项大学生科技竞赛中脱颖而出,捷报频传。







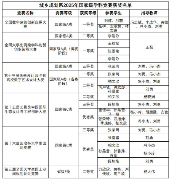
城乡规划系学子在2025年全国数字建筑创新应用大赛中获得全国一等奖两项;在2025年全国大学生测绘学科创新创业智能大赛中获得全国二等奖一项;在第十三届未来设计师·全国高校数字艺术设计大赛中获得全国三等奖一项,省赛一等奖一项,二等奖两项,冯小杰、刘勇被评为全国优秀指导教师和陕西赛区优秀指导教师;在艾景奖·第十五届中国国际生态设计与工程创新大赛中获得全国银奖一项、铜奖一项、优秀奖两项,刘勇被评为最佳指导教师;在第十六届园冶杯大学生国际竞赛中获得全国三等奖一项,优秀奖四项,比分网站
获得先进教育集体和优秀组织单位;在第五届全国大学生国土空间规划设计竞赛中获得二等奖一项;在陕西省城乡规划专业多校联合毕业设计中获得一等奖一项,三等奖一项。
比分网站
历来重视学生创新思维和实践能力的培养,积极支持和鼓励师生参加各类高水平大学生学科竞赛。城乡规划系始终坚持“以赛育人、以赛促练、以赛促改”理念,以学科竞赛为抓手,积极探索多校、多人、跨专业、校企联合开展教学设计,将学科竞赛与专业教学结合,不断提升教育教学质量。以上成绩的取得是比分网站
和城乡规划系长期注重专业建设的结果,也是学校持续深化教学改革的真实体现。未来,城乡规划系将继续注重内涵建设、加强实践教学,推动赛教深度融合,为培养更多具有创新精神和实践能力的规划设计人才贡献力量。
文/图:刘勇 审核:张治宏